obivkino63.ru
obivkino63.ru
Найти
Obivkino63 リップル
»
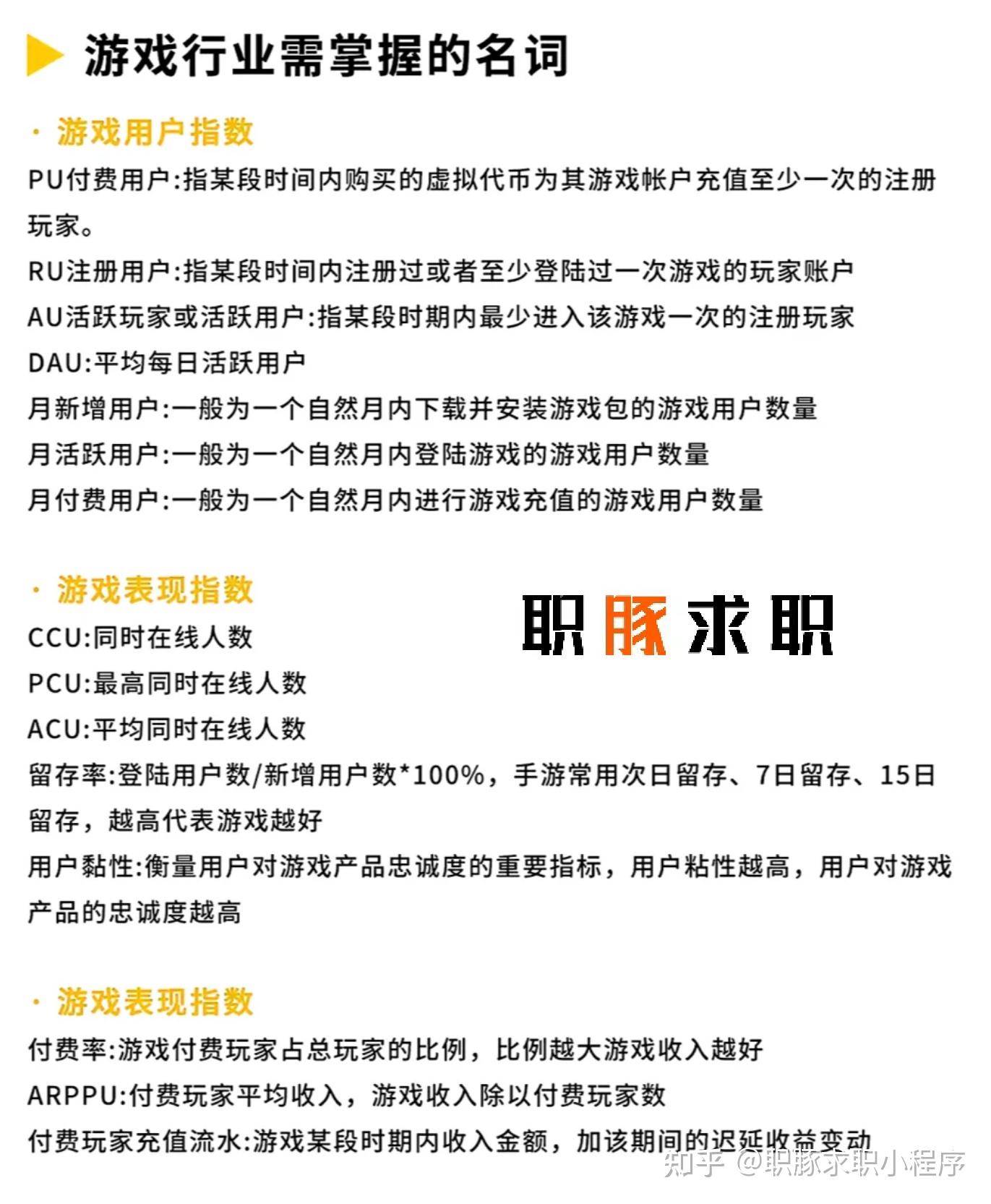
acu 什么
» Acu pcu 是 什么 (98) 사진
Acu pcu 是 什么 (98) 사진
0
1
2
3
4
5
16 февраль
0
0
acu 什么
Похожие статьи
Acu 是 什么 (99) 사진
Acu 是 什么 数据 (99) 사진
Acu 是 什么 学校 (99) 사진
Ai image to icon (97) 사진
Ai to icon (97) 사진