obivkino63.ru
obivkino63.ru
Найти
Obivkino63 リップル
»
after tax
» 85000 after tax (87) 사진
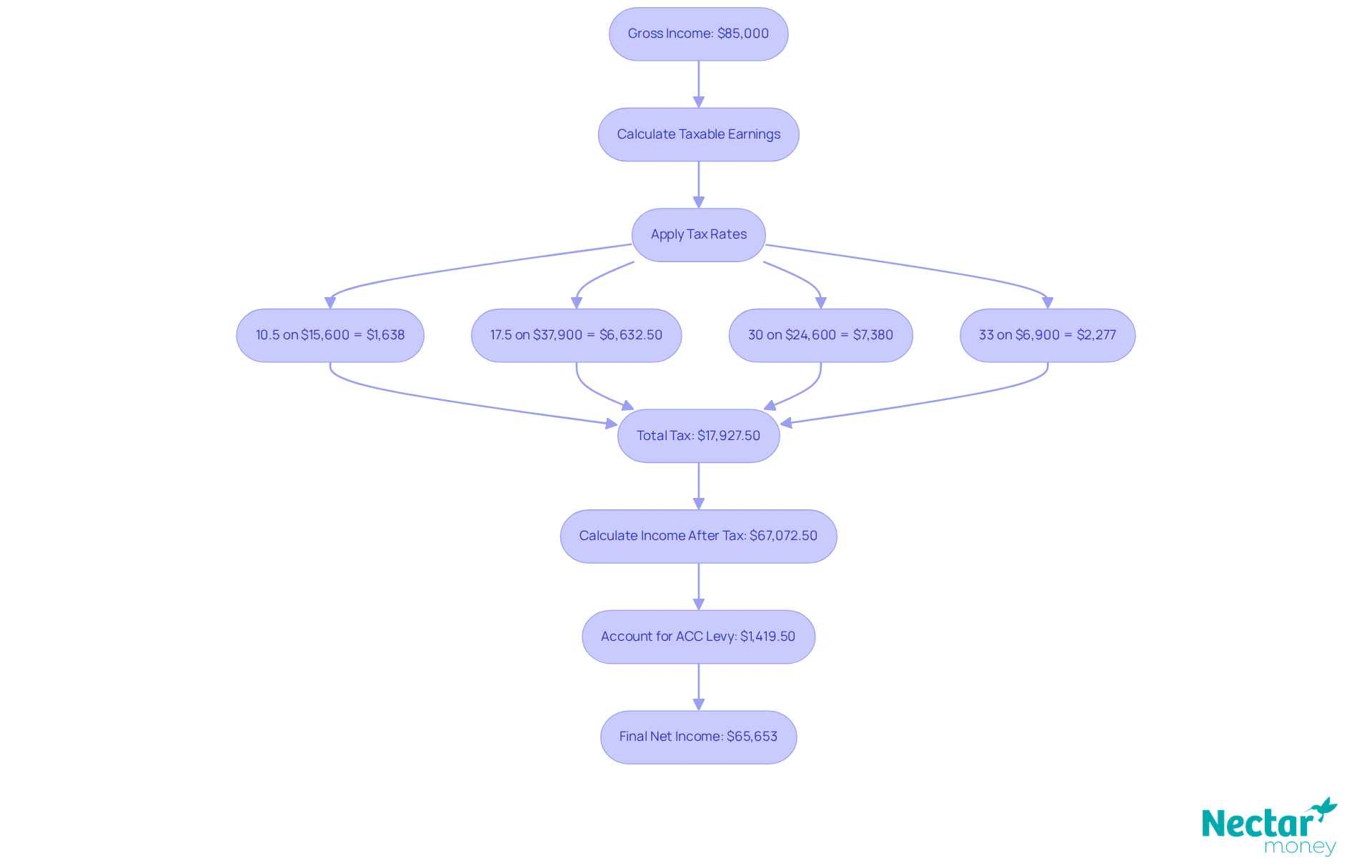
85000 after tax (87) 사진
0
1
2
3
4
5
16 февраль
0
0
after tax
Похожие статьи
87500 after tax (97) 사진
Form 8949 tax year 2023 (96) 사진
Irs gov 2023 form 8949 (94) 사진
2023 form 1040 form 8949 (96) 사진
85000 after tax australia (85) 사진