obivkino63.ru
obivkino63.ru

Ai 技术 领域 (99) 사진

每个人都在做AI”:敦促太空领域赶上- OurCoders (我们程序员)

从VR 到AI:教育科技领域的变革性技术-51CTO.COM

2034年航空航天和国防领域人工智能和机器人市场规模报告

垂直领域AI的发展前景? - 渗透智能AGI

金融领域AI技术的应用与发展| SBS Chinese

人工智能领域最新动态:谷歌、苹果、OpenAI等巨头的创新与竞争_月光AI博客

云、人工智能和软件成为前三大数据和分析技术投资领域

图说:未来最有潜力的5 个技术领域| Way to AGI

全球Ai领域企业相聚“2026北京国际人工智能与机器人展”_电商网

快手“可灵AI”:AI 视频创作领域的新势力崛起| 客服服务营销数智化洞察_晓观点

AI在视听领域的应用能有多强大?这场大会为AI人才提供新机遇

建筑工程领域AI应用现状与趋势研究报告》正式发布- iGreen动态- 友绿智库

中国AI技术的全球地位:李海洲教授与亚洲新闻台CNA深度对话| 香港中文大学(深圳)

美国智库ITIF发布最新报告《中国在人工智能领域的创新能力如何?》【AI知识库】 - 智源社区

论文评述] A comprehensive GeoAI review: Progress, Challenges and Outlooks

人工智能(Artificial Intelligence,简称AI) - TopcAI

AI技术再创新高:新型人工智能在医学领域取得突破性进展

人工智能主导地位🌍🤖全球竞赛🏃‍♂️💨对技术领导力🚀关键领域

AI技术助力变革能源等领域材料研发范式_中国网海丝频道

十方融海梨花教育入选工信部AI标准委成员单位-新华网

新思想引领新征程丨我国人工智能领域快速发展为高质量发展注入新动能-国家数据局

人工智能系统(一):概述什么人工智能和人工智能系统人工智能是研究、开发用于模拟、延伸和扩展人的智能的理论、方法、技术及- 掘金

AI安全成为新焦点,一文带你领略中国AI领域新变化,盘点40+细分领域技术成熟度- InfoQ

科技巨头投向生成式AI,解读人工智能在安防领域的应用- 腾讯云开发者社区-腾讯云

AI 领域的强大技术:GeForce 和NVIDIA RTX GPU 在创作、游戏、开发、工作效率等方面提供强劲支持| NVIDIA 英伟达博客

一文带你搞懂AI大模型技术版图_人工智能_玩转AI大模型-AI Agent技术社区

智能研究院预测2025十大AI技术趋势,具身智能、Super APP爆发在即

AI技术赋能多领域创新:从绿色转型到医疗革命- Diamond-Blog

快手在AI领域还有哪些布局? - 渗透智能AGI

AI Agent在医疗领域的应用- 实在智能

想学ai怎么样入门?从哪入手? - ai人工智能

中国AI技术的全球地位:李海洲教授与亚洲新闻台CNA深度对话| 香港中文大学(深圳)

为全球复苏提供新动能

财联社推出“鲸云AI—金融领域大模型应用联盟”计划

蝉联国内第一!为何是它- 腾讯云专区- 博客园

西安电子科技大学主页平台管理系统史宝全Home Home

中国AI技术突破与全球发展动态- Diamond-Blog

2024 年医疗保健领域的人工智能趋势- FirstIgnite

涵盖12 大AI 热点技术方向, AISummit 全球人工智能技术大会2022震撼来袭!-DOIT-数据产业媒体与服务平台

AI独角兽企业,在全模态技术领域取得新突破- 资讯纵横网-资讯纵横网专业提供财经方面资讯- 岱微汽车

AI技术2023第三季度速览:开源大模型发展迅猛,应⽤场景得到进一步探索- InfoQ

今日科普:AI技术对于定位导航领域的影响- 深圳市北天通讯有限公司企业官网

智象未来入选「AI中国」机器之心2025年度「人工智能领军企业TOP 20」-品玩

人工智能研究领域的热门话题- 腾讯云开发者社区-腾讯云

智源研究院发布2026十大AI技术趋势- 智源社区

科技厂商要在AI 竞赛中胜出,需要具备什么| Gartner中国

知识管理与AI的关联及应用- 主题讲座- 新闻讯息- 睿华智汇- 辅导减碳转型与企业ESG的领导品牌

AI人工智能学习-Day2 - gkhost - 博客园

谷歌研究院——负责任的人工智能:技术、人工智能、社会和文化- stardsd - 博客园

Gartner 发布GenAI创新指南报告,阿里云入选四大新兴市场象限新兴领导者-阿里云

云从科技荣登2024胡润中国AI企业TOP50 聚焦AI智能体创新| 云从科技

人工智能时代,AI在医疗领域的应用前景如何?

每日AI资讯1011:苹果收购风声再起,AI安全警钟长鸣,谷歌微软技术革新| Downly - AI应用平台

AI时代,产品在哪些领域能具体应用| 人人都是产品经理

如何用AI技术提升你的业务安全价值? - 极术社区- 连接开发者与智能计算生态

大数据公司如何结合AI技术大数据和人工智能(AI)是当今最热门的技术领域,它们之间有着密切的联系和互动。利用AI技术,大- 掘金

2025年中国AI市场深度分析报告:7470亿规模增长趋势与企业应用指南

AI 入行那些事儿(2)人工智能的应用和技术-腾讯云开发者社区-腾讯云

热点解读:AI在医疗领域的深度应用与前景展望_搜狐网

AI技术赋能多领域创新:从绿色转型到医疗革命- Diamond-Blog

AI 还不能超越人类的九个领域-51CTO.COM

AI能力是什么- 实在智能

人工智能在军事领域的最新应用与未来发展:聚焦美国大学与国防部的合作- 美国续航教育

2025 GenAI技术成熟度曲线:洞察关键领域,引领生成式AI应用与投资方向| Gartner中国

AI+Security”系列第3期(五):AI技术在网络安全领域的本地化应用与挑战- GPTSecurity | AIGC网络安全

IoT领域AI应用技术服务– 码岛科技

投资AI营销技术?回报最高的三个领域-51CTO.COM

IT领域最被低估的六项技术,再加上一项尚未消亡的技术-51CTO.COM

AI应用的五个级别:从入门到专家的进阶之路- XINDOO

热点笔记人工智能2016 年,人工智能技术全面爆发,决策式AI开始大规模应用,包括推荐系统、计算机视觉、自然语言处理等。 全球人工智能市...

AI技术的发展对于UI设计领域的重要影响| 美啊-见证设计的力量

域名AI是未来域名管理的关键技术吗?揭秘AI在域名领域的应用潜力与挑战。-好主机测评网

AI技术的发展:人工智能带来的颠覆性变革- TopcAI

领航对话式人工智能领域| IAAPA.org

人工智能:现状、层次结构与应用前景- ProcessOn知识社区

习近平总书记在上海考察时的重要讲话引发热烈反响

AI 技术如何重塑工作与行业:全领域落地案例与技术实现_ai 领域的具体实现-CSDN博客

AI产品经理技术篇:AI领域常用术语解析-CSDN博客

人工智能+”重磅政策出炉,腾讯加速推动好用的AI全面落地-品玩

AI技术赋能企业财务管理,用友BIP创新五大智能财务场景

DeepSeek正式登陆东莞,推动AI技术深层赋能制造业

中国ai发展报告-2024ai知识

2024年AI领域十大影响力事件-51CTO.COM

工业领域AI 解决方案| NVIDIA

人工智能应用最大的问题是数据问题,而不是技术问题

回顾2025年:人工智能领域有哪些最值得关注的议题? | 世界经济论坛

人工智能技术领域-CSDN博客

中国AI领域最高奖,金蝶摘获!-金蝶软件

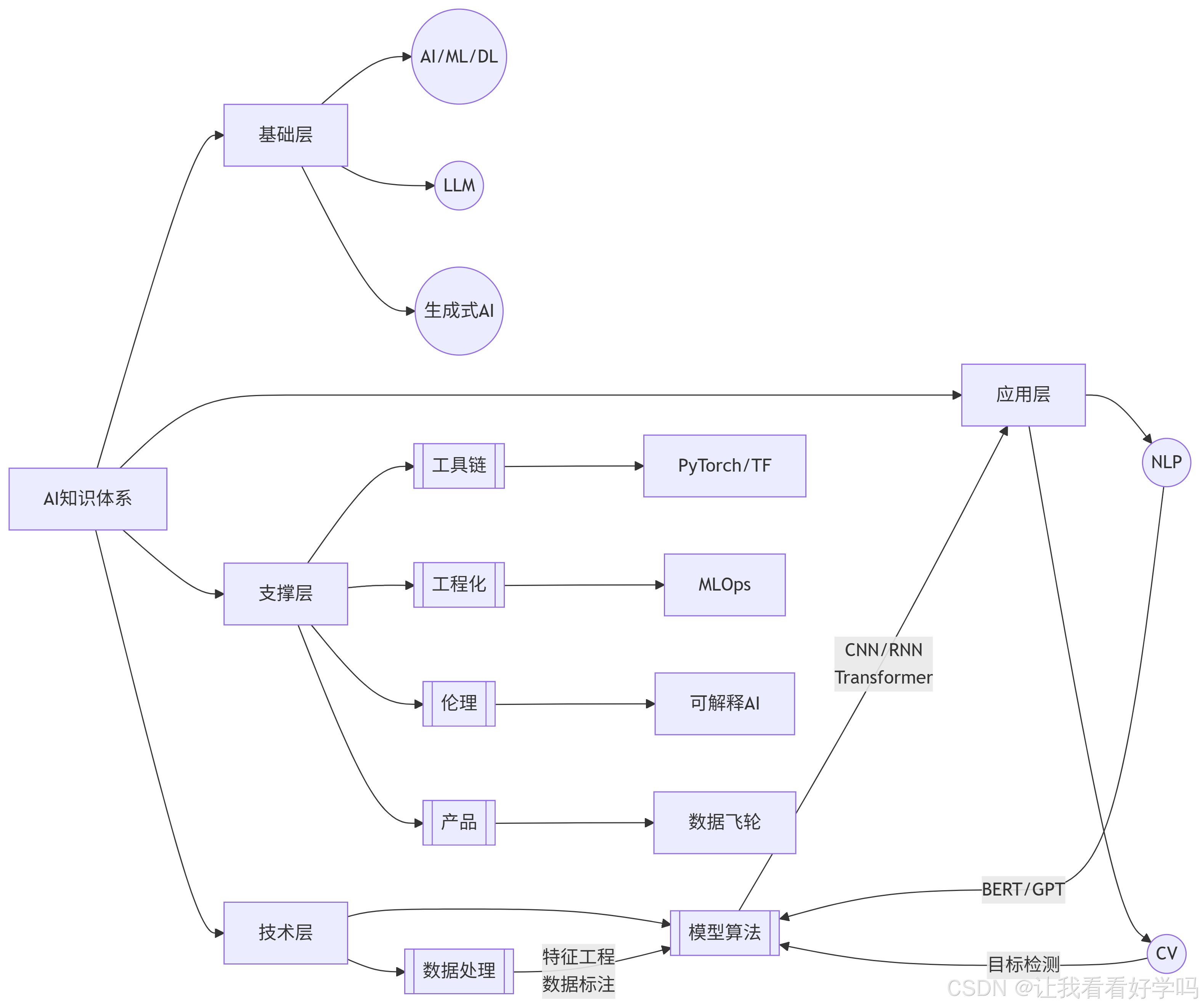
AI技术分类思维导图

AI 能力在营销中的创新应用-纷享销客CRM

AI技术在绘画领域的应用- AIFT

AI技术在视频会议领域的应用与发展趋势研究-视连捷

AI技术在音视频领域的发展_人工智能_anyRTC开发者_InfoQ写作社区

成果展伙伴|人工智能领域“先行者”科大讯飞:以AI技术助推数字经济腾飞_ 展商新闻_ 数字中国建设峰会

079 | 广告系统概述-AI技术内参-极客时间

AI将在网络安全领域发挥的作用| DigiCert

对话互联网技术创业者,AI到底还能火多久? - 智源社区

技术服务-技术能力_上海交通大学苏州人工智能研究院

16 февраль 0 0
2023 copyright text.