obivkino63.ru
obivkino63.ru

Ai 医疗 龙头 股 (99) 사진

個股介紹台股AI醫療龍頭『長佳智能』(股票代號:6841) 這是是「 #阿哲聊投資」,你將會在這裡找到產業及股市相關內容👉歡迎追蹤@

产业大脑洞见:AI医疗影像已迎来商业化时代-观点-智慧医疗网

芯片概念+人形机器人+AI医疗概念合集-私募排排网

暴跌90%,被严重低估的AI医疗超级黑马,英伟达和木头姐却在疯狂扫货!未来十倍增长的潜力股?你还不上车? - YouTube

AI医疗--核心应用场景全梳理!(附国内外玩家)丨AgeClub

美股AI医疗龙头单月疯涨02%!华为大模型引爆A股港股,万亿蓝海掀涨停潮!_财富号_东方财富网

A股100强科技龙头股盘点- 知乎

AI股票推薦】美股市場上的AI軟體股

ai制药股票龙头一览表- 抖音

AI智能体概念股一览表(AI智能体十大龙头解析) 2025年1月24日,AI智能体概念股集体上涨, 视声智能、 初灵信息、 新致软件、

AI+”概念股大合集- 知乎

美股AI医疗龙头单月疯涨02%!华为大模型引爆A股港股,万亿蓝海掀涨停潮!_财富号_东方财富网

個股介紹台股AI醫療龍頭『長佳智能』(股票代號:6841) 這是是「 #阿哲聊投資」,你將會在這裡找到產業及股市相關內容👉歡迎追蹤@

医疗大模型第一股!讯飞医疗于香港联交所主板挂牌上市-讯飞医疗-用人工智能守护生命健康

AI最强黑马是它,5天暴涨182%!下一个“黄金赛道”揭秘,这些公司已抢先布局

AI股票及ETF】港股、美股AI概念股龍頭名單2025

妖股”九安医疗押宝AI,蹭概念还是来真的?

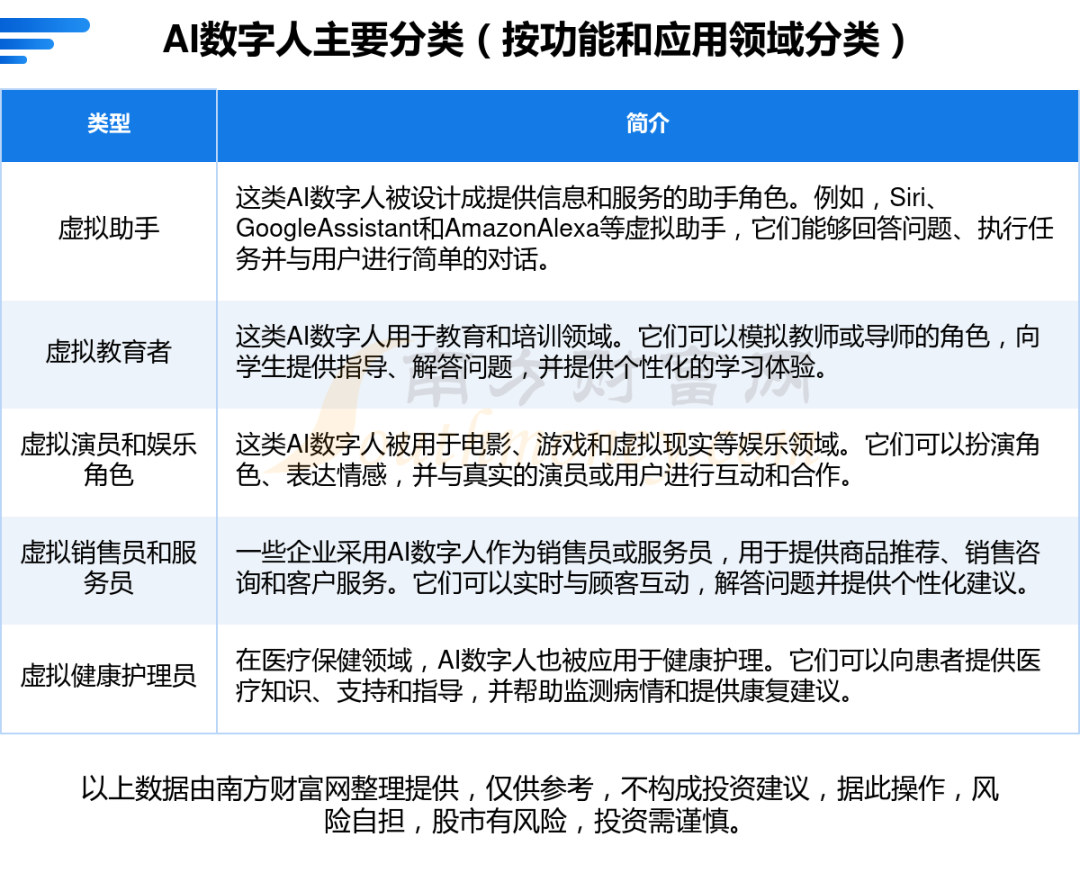
AI数字人产业链看这一篇就够了,核心机会看好这几只龙头股

輝達加持AI智慧醫療潮來襲這13檔最吸睛- 證券- 工商時報

AI+数字孪生”第一龙头股,大基金抢筹10亿,或从23到50元_搜狐网

柳药集团AI医疗龙头股

AI概念股领涨,商业航天、医疗、营销板块活跃,多股连板涨停,市场热点纷呈。_搜狐网

Tempus AI (TEM) 股票深度分析| 值得马来西亚投资者关注的AI医疗股?

ai智能概念龙头股- 抖音

彻底引爆!涨得头晕目眩提供者FX168

木头姐甩卖军工股,狂砸医疗TEM!2026医疗AI龙头浮出水面!#美股#投资#美股分析- YouTube

中国股市:未来至少翻10倍的“AI制药”概念股,就这10只!(附股) - 知乎

ai智能概念龙头股- 抖音

中国10大医疗器械上市公司,医疗器械行业龙头股排名一览_私募排排网

机构密集调研AI大模型概念股!龙头一度16天11板,近一个月接待量居前热门股名单来了

ai八大细分产业龙头- 抖音

AI+医疗上市公司有哪些?AI+医疗概念股龙头有哪些?_私募排排网

AI医疗概念持续活跃,龙头股轻易不要下车!_财富号_东方财富网

合富中国(SH603122)$Ai医疗龙头股-东方财富网股吧

deepseed算力概念龙头股- 抖音

76小时闪电跨界!环保龙头3.1亿双线押注医疗,收款“阵痛”中寻破局_搜狐网

AI医疗概念股持续爆发!佩洛西爱股Tempus AI年内已涨超148%,这一领域还有哪些机会值得关注?

ai医疗股票- 抖音

30家国内顶级医药生物龙头企业,全部都是优质企业

腾讯、红杉押注的AI医疗龙头森亿智能冲刺港交所,三年半亏损超10亿现金流告急- 风口财经

算力股爆发,地产股全线下挫,食用油龙头市值跌破2000亿元!海外机构调研股出炉,医疗龙头最受关注(附股)_凤凰网财经_凤凰网

AI概念股】2026香港最新AI投资攻略

揭秘涨停| 机构和游资集体出逃DeepSeek龙头股

A股口腔医疗产业龙头股,唯一的口腔医疗主板企业,业绩稳定增长- 知乎

岩山科技是ai医疗概念吗- 抖音

2026年展望| 不止脑机接口!AI巨头开辟医疗“新战场”,这些相关标的值得提前了解港美股资讯| 华盛通

新热点!龙头股,四个“20CM”涨停

医疗器械概念股十大龙头股是哪些?医疗器械概念股一览表_私募排排网

催化密集!AI+多场景商业化,核心概念股全梳理

回购价高于当前股价!手术机器人龙头可以抄底了吗? | ISRG | 直觉外科 |

九方AI股票机测评|25年炒股人必备的看盘神器,轻松抓龙头股情绪周期!-平板电脑-淘宝好物网

A股正宗AI医疗概念股梳理(附股)

王瑛:中线关注眼科龙头企业丨谈股论金

生物医药龙头股排名前十名- 抖音

中国AI 50概念股一览表,AI股票龙头股有哪些?_私募排排网

5连板涨超60%!脑机接口龙头出炉,AI医疗受益股名单速领-周刊原创-证券市场周刊

AI股票及ETF】港股、美股AI概念股龍頭名單2025

IVD 华检医疗

AI股票2026|分析10大AI概念股!3月最具投資潛力的3大股票- MoneyHero

MD專家分析】2024年:AI醫療板塊必火,一圖看五大產業趨勢

巨头纷纷入局万亿市场蓝海!一图看懂AI医疗概念股_九方智投

创新药反复走强,核心概念股梳理#创新药#中药#股票知识#股民交流#大同证券题材库-2345少年版,绿色安全的青少年上网导航

個股介紹台股AI醫療龍頭『長佳智能』(股票代號:6841) 這是是「 #阿哲聊投資」,你將會在這裡找到產業及股市相關內容👉歡迎追蹤@

妖股”九安医疗押宝AI,蹭概念还是来真的?

美股AI医疗概念股列表- 美股投资网

10倍股預言:「基因編輯」大革命!這3檔「CRISPR」龍頭股,恐將顛覆全球醫療,99%的人還沒看懂!#基因編輯 #CRISPR #醫療革命  #未來科技 #股票投資 #龍頭股 #財經知識

AI给医疗带来哪些变化?最新大模型已能覆盖90%癌症病种-周刊原创-证券市场周刊

個股介紹台股AI醫療龍頭『長佳智能』(股票代號:6841) 這是是「 #阿哲聊投資」,你將會在這裡找到產業及股市相關內容👉歡迎追蹤@

医药股“反攻”潮起,这些公司或有10倍潜力!

九方AI股票机测评|25年炒股人必备的看盘神器,轻松抓龙头股情绪周期!-平板电脑-淘宝好物网

持续亏损,AI医疗龙头森亿医疗寻求以特专科技公司条件在港上市

人工智能的股票有哪些?2025人工智能龙头股一览表_私募排排网

BTC登場AI、精準醫療火紅概念股大盤點- 證券- 工商時報

光大证券-AI医疗行业专题报告:AI重构医疗,从场景落地到变现讨论-260122-研报-行业分析-慧博投研资讯

ai智能龙头股票排名- 抖音

AI第一大应用:AI医疗--产业全解析(附细分龙头)丨AgeClub

A股:未来至少翻倍的“AI医疗”第一龙头,仅6只!值得研究! - 知乎

個股介紹台股AI醫療龍頭『長佳智能』(股票代號:6841) 這是是「 #阿哲聊投資」,你將會在這裡找到產業及股市相關內容👉歡迎追蹤@

專欄|時代天使(6699)力拓AI業務股價倍升在望(賀升) - Finance730

ai应用端核心龙头股票- 抖音

30余款新品助力,家用医疗器械巨头鱼跃医疗海外业务增长强劲——_国际金融报社

剑指千亿级市场AI医疗成资金疯抢赛道

风口掘金】AI医疗逆势井喷!英伟达礼来砸10亿美元制药进入AI时代!_九方智投

AI+医疗”爆发前夜——8大核心龙头名单梳理!(精选) - 知乎

30余款新品助力,家用医疗器械巨头鱼跃医疗海外业务增长强劲——_国际金融报社

AI医疗--核心应用场景全梳理!(附国内外玩家)丨AgeClub

AI给医疗带来哪些变化?最新大模型已能覆盖90%癌症病种-周刊原创-证券市场周刊

精鋒醫療(02675.HK) IPO價值解析:國產手術機器人龍頭的破局之路- YouTube

机构密集调研AI大模型概念股!龙头一度16天11板,近一个月接待量居前热门股名单来了

AI第一大应用:AI医疗--产业全解析(附细分龙头)丨AgeClub

脑机接口概念十大核心龙头1.临床侵入式落地龙头:三博脑科2.侵入式系统平台龙头:创新医疗3.非侵入式全链路龙头:岩山科技

高端PCB龙头胜宏科技冲刺港股蓄势AI时代新机遇

A股:未来至少翻倍的“AI医疗”第一龙头,仅6只!值得研究! - 知乎

AI医疗最大黑马!英伟达、木头姐疯狂抄底!未来100倍的财富机会! - YouTube

新热点!龙头股,四个“20CM”涨停

中国的ai股龙头- 抖音

5连板涨超60%!脑机接口龙头出炉,AI医疗受益股名单速领-周刊原创-证券市场周刊

智慧医疗龙头股票一览,智慧医疗龙头上市公司

16 февраль 0 0
2023 copyright text.