obivkino63.ru
obivkino63.ru

Ai 相關 類 股 (99) 사진

🤓#隊長談產業|AI點燃#電力升級需求的火苗!🔥 #AI浪潮需求超乎想像,#PCB產業全面升級,以因應高速訊算的需求,相關類股 已強勢上漲了5個多月,4月份開始AI再次對於#

AI概念股】2026香港最新AI投资攻略

海嘯前夕?美多檔大型基金減持AI相關類股- 熱門話題- 理財網| LINE Bank

目前股市主流為AI相關類股, 但AI會不會跟當初的Inter...|CMoney 股市爆料同學會

AI教父加持過不一樣! 韓國炸雞相關類股飆漲|華視新聞 20251108 @CtsTw

📍10-11月份定期定額✍🏻行情總在懷疑中持續成長雖然針對AI 泡沫化的言論從沒停止過😂 讓台股Q4 相當震盪,不過市場櫃整體還是⤴️ AI  相關類股仍是台股上漲主要推手

A股市場AI徹底火了! | A股| 鉅亨號| Anue鉅亨

2025記憶體概念股還值得留意嗎?什麼是DRAM和Flash?記憶體產業知識、台廠供應鏈全告訴你!|豐雲學堂2026 年01 月

投資教戰〉看營收、比純度、解讀市值變化27檔AI概念股完整體檢- 今周刊

台灣AI供應鏈聯盟指數上線! 這是以上市上櫃電子類股,篩選符合流動性檢驗、人工智慧主題及供應鏈相關產業者,從中特選50檔成分股。  依最近一期審核結果,前十大成分股依股票代號排序分別為光寶科、台達電、鴻海、台積電、智邦、宏碁、技嘉、廣達、聯發科、奇鋐。

AI題材退燒輝達跌10% 美超微一夕崩跌23%掉入熊市| 信傳媒

周末聊:类C.AI 产品的下一步怎么走? - 智源社区

AI原生重构交易体验,“AI涨乐1.0”亮相

AI邊緣運算概念股紅光滿面相關概念股一表看- 日報- 工商時報

📍10-11月份定期定額✍🏻行情總在懷疑中持續成長雖然針對AI 泡沫化的言論從沒停止過😂 讓台股Q4 相當震盪,不過市場櫃整體還是⤴️ AI  相關類股仍是台股上漲主要推手

投資AI ETF 就看這4 檔!!00952、00962、00762、00737怎麼挑?|這檔股災後的反彈贏過006208!! | 要不要來點稀飯套餐

AI對矽光子晶片需求量增華星光股價爆量大漲攻上漲停- 理財周刊

NVIDIA 市值靠生成式AI 稱王:硬體與軟體公司的資本競局| TechNews 科技新報

作帳行情】輝達伺服器出貨旺,代工大廠引投信連13買!-CMoney官方| CMoney投資網誌

🤓#隊長談產業|AI點燃#電力升級需求的火苗!🔥 #AI浪潮需求超乎想像,#PCB產業全面升級,以因應高速訊算的需求,相關類股 已強勢上漲了5個多月,4月份開始AI再次對於#

AI概念股有哪些? 2025年AI股票推荐及投资攻略

這幾年只要談到台股,幾乎繞不開「AI 概念股」這個關鍵字, 但實際上,AI 並不是一個單一產業,  真正影響營收與投資循環的,是公司站在產業鏈的哪個位置。 在台灣市場,被反覆討論、且與

錢進台美AI 股掌握新題材| 基金天地| 理財| 經濟日報

大摩投資主管:看好飛機零件、內需消費、金融類股分散布局新解鎖定AI「低相關」產業- 今周刊

2023年熱門股票TOP10出爐,有4檔漲幅超過200%!AI概念股上下游全稱霸,另帶你回顧市場大事件|豐雲學堂2026 年01 月

公告全知道

好簡單一個問題,以下呢啲股票都係AI相關👀 點解NVDA, MSFT, CRWV, ORCL不斷下跌🥶 但GOOG卻可以不斷上漲?🚀

投资小知识:AI概念股狂飙,如何避免被“信息差”收割? - 知乎

AI股#飆股#半導體#印度股市

尋找法人賣錯了、又急忙買回的股票- XQ官方部落格

AMD、NVIDIA攜手OpenAI打造AI永動機是泡沫?台股低基期AI股比一比

全球最便宜的AI概念股在台灣

最新公告

股癌EP530筆記整理] 1. 台美股市場動態討論💡AI軟體股💡AI硬體股💡Edge Computing 💡股票回購2. 股癌近期個人操作與看法3.  Cloudflare(NET) 財報會議重點

MEMS概念股:矽統(2363)、鈺太(6679)、旺矽(6223) AI帶動仍可觀望- 豹投資專欄

智谱AI都有什么股- 抖音

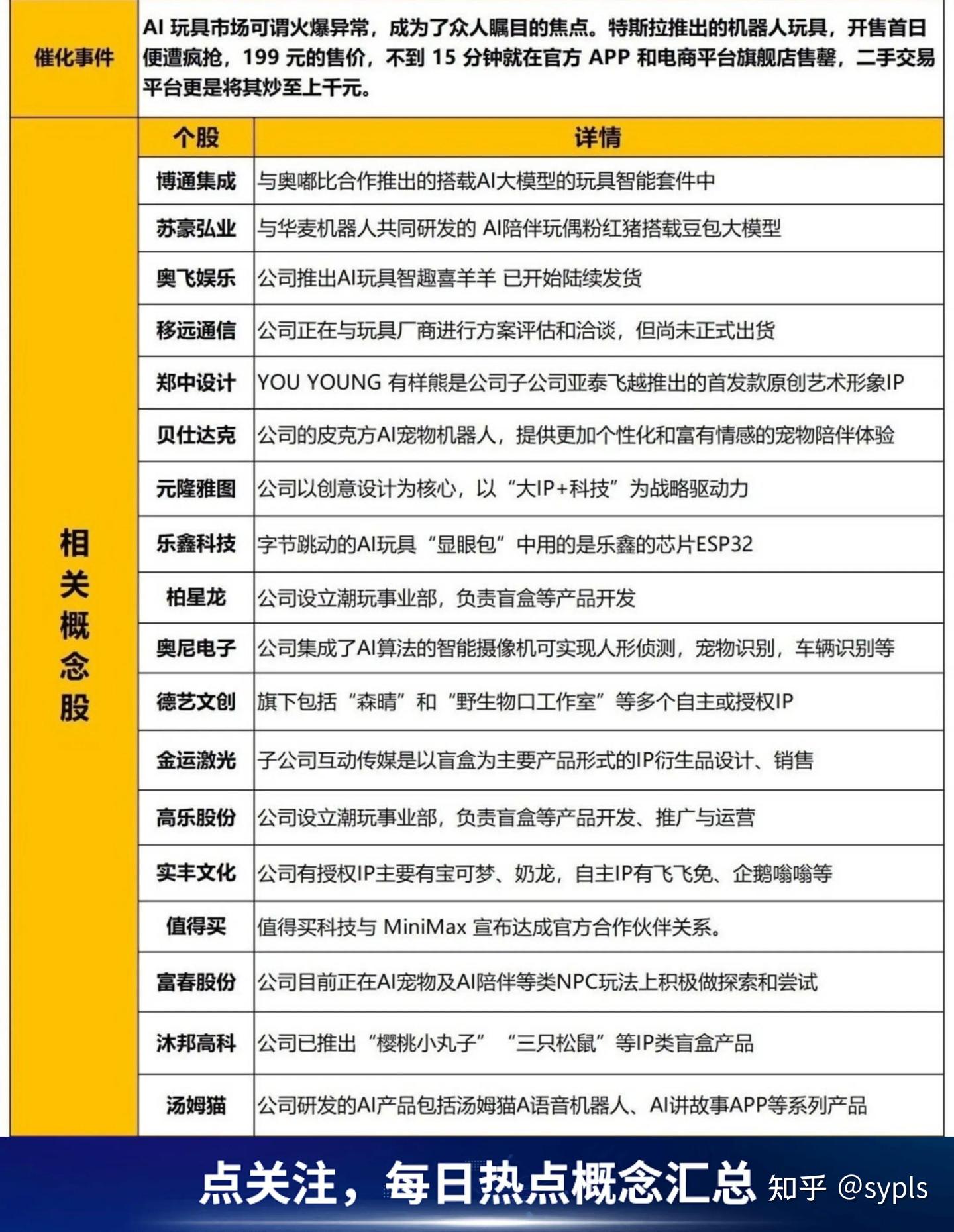
HBM概念股汇总+玩具行业+AI PC概念+AI人工智能产业链股票池- 知乎

AI應用的下半場怎麼走? (附概念股) | A股| 鉅亨號| Anue鉅亨

機器人概念股還能持續妖股生涯嗎?【豐學PRIME盤後精選】|豐雲學堂2026 年01 月

最强主线!中国科技股,爆发!长期前景仍被看好

突破3萬點後震盪洗盤!AI降溫、記憶體浴血「SpaceX訂單竟成面板雙虎救贖?」另有1類股成資金最後堡壘- 上市櫃- 旺得富理財網

投資教戰〉看營收、比純度、解讀市值變化27檔AI概念股完整體檢- 今周刊

00881紅到日本去!#台日投資人瘋AI首選#00881國泰台灣科技龍頭滿五歲啦🎂 一路走來不僅表現亮眼,更紅到日本去‼️  推出台日首檔跨境連結ETF,成為台日投資人瘋AI首選😍 立即了解👉https://cathaysite.tw/lwMdbd4 💘#台股的心臟在電子 類股

萬寶週刊- 【飆股精選10/02】 今日最強產業族群AI絕地大反攻! 還有哪些您不知道的AI伺服器相關股票, 就在萬寶龍軟體最詳盡的「AI概念股」產業分類!  https://www.estock.com.tw/finance/article?type=mbo&id=7 | Facebook

AI眼镜火了!龙头4天股价翻倍,受益上市公司梳理

AI投资】探讨AI股票分析优劣势!附AI股票分析APP推荐

AI浪潮下,「會使用AI的人」將取代「不會用AI的人」 | 台灣好新聞TaiwanHot

美國AI 概念股有哪些?科技巨頭股價飆升,瞭解AI 投資的關鍵-口袋學堂

3大產業飆股漲勢延續至2024年- Smart自學網|財經好讀- 出版品- 雜誌- 2024復甦年聚焦3大科技產業8檔個股

聯發科創史高 AI晶片版圖大翻轉! 台灣AI ASIC 3檔股強勢續衝?

企業今年獲利猛台股有戲- 日報- 工商時報

股海老船長AI泡沫化了嗎? 全球多數股市搭上AI列車,頻創歷史新高,但以台股為例,漲勢往往只及於AI相關類股,其它類股卻疲弱不振......

AI股票推荐】美股市场上的AI软件股

不畏DeepSeek橫空出世1月美股基金績效名列前茅|知新聞

AI热潮下科技股表现分化对冲基金削减软件类股敞口港美股资讯| 华盛通

CSP廠給出樂觀財測2025年仍將大幅增加AI支出台廠供應鏈皆受益- 理財周刊

8 月營收高成長股清單:被動元件、半導體設備成為下一波主流

PowerPoint 簡報

AI题材爆发,龙头股封单一度超200万手!量子科技加速突破,机构紧盯这些概念股

昔有護國神山、航海王今年就靠AI加持!上半年證交稅收衝上845億元| 財經焦點- 太報TaiSounds

個股推薦: 2026 AI 投資第二階段:贏家轉向「電力與效率」新題材的相關概念股

黃仁勳喊「記憶體、儲存設備需求迫切」 相關股價漲翻-民視新聞

2025年AI概念股有哪些公司?還值得投資嗎?4圖表帶你看懂上中下游產業趨勢!|豐雲學堂2026 年01 月

昨夜今晨| 甲骨文重燃AI担忧压垮美股!纳指跌近2%;特朗普今日上午10点将向全美发表讲话;今年最大IPO Medline首秀涨超40% - 老虎证券

2024投資|晨星:直接炒AI股溢價高4類公司同受惠人工智能- Finance730

股价暴涨!近60亿美元大订单,中国AI制药创下新纪录!A股高成长概念股稀缺

普渡期權| 聚焦主流類股1. AI 基礎建設與先進製程: 隨著2nm製程推進,半導體設備商因製程複雜度提升而受惠,相關設備(如量測、清洗、切割)需求密度也顯著增加。  2. 記憶體產業超級週期: 國際大廠將產能轉向HBM與DDR5,導致DDR4、DDR3及NOR... | Instagram

ChatGPT全球竄紅引爆AI投資潮- 金融- 工商時報

Perplexity AI教學:免費AI股票分析機器人完全上手10大技巧- 瘋先生

A.I. PC 人工智能電腦類股與供應鏈- FrankChuang - HiStock嗨投資理財社群

智谱AI股票一览表,智谱AI概念股龙头有哪些?_私募排排网

宏观扰动下AI产业信心不减,科创AIETF(588790)近1周日均成交额居可比基金第一

AI硬件“最火赛道”遭遇灵魂质问:存储芯片股还能火多久?

2025年AI概念股有哪些公司?還值得投資嗎?4圖表帶你看懂上中下游產業趨勢!|豐雲學堂2026 年01 月

AI 兵家必爭之地| 至景理財投資

AI投資兵家必爭之地:軟實力指標股

AI兩年內會泡沫?看懂OpenAI、輝達、超微的財務遊戲|天下雜誌

半導體股急瀉10%嚇跑散戶?富達經理人:AI 派對才剛開始安聯也認同| 國際焦點| 國際| 經濟日報

AI理财哪家强?实测:垂类AI“财商”更高- 雷科技

AI选股5招扫描潜力股!省时省力发掘机遇

AI医疗股票有哪些在A股- 抖音

人工智能如何重塑投资格局

AI股票推荐】美股市场上的AI软件股

ChatGPT爆紅!AI概念股有哪些?哪些台廠有望受惠?

机构密集调研AI营销概念股!龙头月内涨近六成近一个月接待量居前热门股名单来了

巨头入局加速场景落地!一图看懂AI医疗概念股_九方智投

AI兩年內會泡沫?看懂OpenAI、輝達、超微的財務遊戲|天下雜誌

投资人找寻新AI热门股内存业者股价飙| e南洋

翁士峻每週專欄】AI PC帶動被動元件需求,該如何從類股中選出好股票? | 寶得富網

英伟达的AI相关6只股票备受关注!一个月内上涨超过200%的加速拉升剧也,英伟达支持的CoreWeave正在引领全球新股... - moomoo 社区

AI眼鏡熱潮延燒這家材料供應商不選它選誰? - 商傳媒

AI供應鏈全面下挫,市值暴增vs 暴跌榜單曝光!

ChatGPT炒熱話題!科技、AI概念股看俏法人建議留意相關基金

🔐 股市駱哥【台股週報】10/07~10/09週策略規劃-股市駱哥| CMoney投資網誌

不預設高點!5大利多相挺台股本周戰22,000點- 日報- 工商時報

最新消息】台積法說喊電力需求,「6檔概念股」強勢上攻?-CMoney官方| CMoney投資網誌

AI股票2026|分析10大AI概念股!3月最具投資潛力的3大股票- MoneyHero

📍10-11月份定期定額✍🏻行情總在懷疑中持續成長雖然針對AI 泡沫化的言論從沒停止過😂 讓台股Q4 相當震盪,不過市場櫃整體還是⤴️ AI  相關類股仍是台股上漲主要推手

16 февраль 0 0
2023 copyright text.